
长久以来,音乐独家授权一向是各大音乐渠道的必争之地。跟着3月6日
阿里音乐与网易云音乐就音乐版权彼此转授权到达协作后
,这场版权大战的硝烟不再浓郁。现在,在国家版权局的敦促下,各音乐渠道明时局地摆出握手言和的姿态,用曲库换曲库,成为音乐渠道礼尚往来的规范姿态。1月临末,阿里音乐合约到期,失手华研世界的音乐独家授权,并由网易云音乐接受。作为台湾最大的唱片公司之一,华研世界包括有田馥甄(Hebe)在内的S.H.E、林宥嘉、动力火车、郁可唯等演员演唱的歌曲,以及《终极一班》、《仙剑奇侠传》等影视作品原声带,以及飞轮海组合、阿桑、刘力扬、Tank、Olivia等歌手在华研世界时期演唱的音乐。这些曲目悉数在3月1日起在网易云音乐正式上线。
我国数字音乐工业阅历了免费、盗版年代后,迎来了业界期盼已久的版权年代。近两年来,跟着内容付费形式的不断老练,以及付费习气的逐步养成,音乐渠道之间的竞赛日益加剧。谁能具有更多的独家授权,谁就能获取更多的用户,这样的逻辑终究演变为一场长年累月的版权争斗赛。
正所谓“鹬蚌相争,渔翁得利”,音乐版权费从最早几十万元的价格,一路飙升至上千万,这背面仰仗的满是各大渠道抢滩登陆的蛮力。

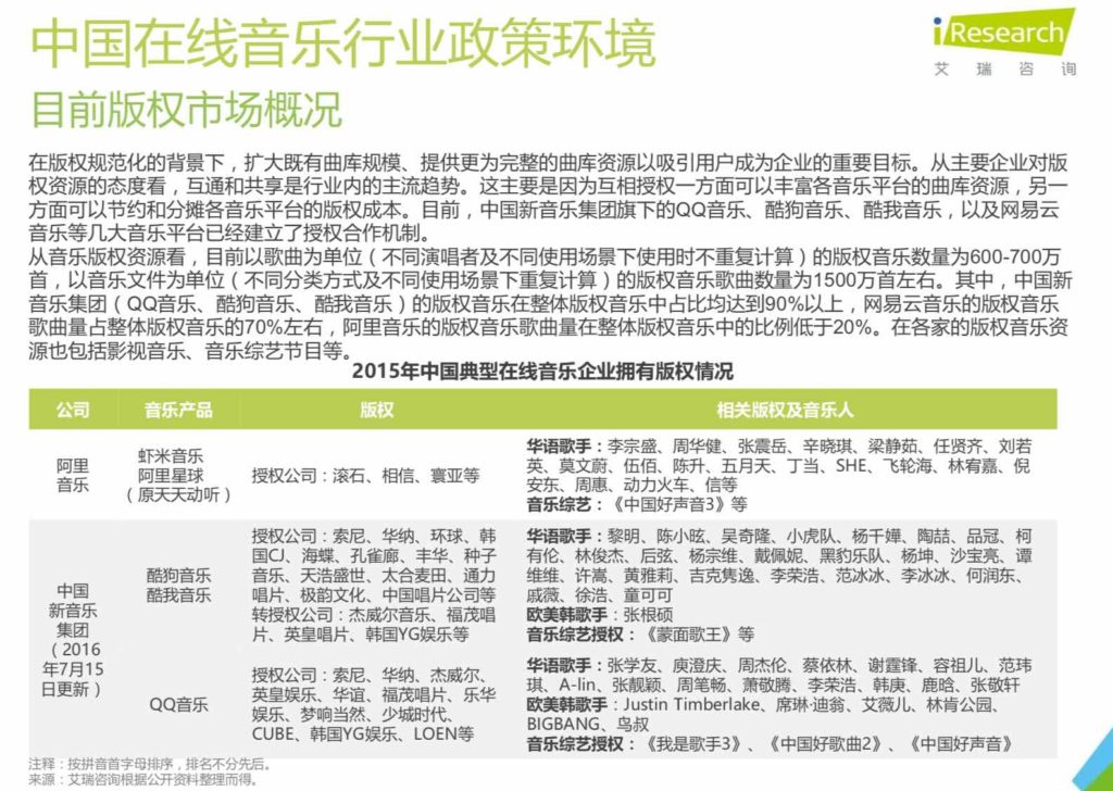
2014年至2016年,各音乐渠道的版权之争进入到白热化时期。据艾瑞发布的《2016我国在线音乐职业研究报告》指出,以QQ音乐、酷狗音乐、酷我音乐组成的
我国新音乐集团
的版权音乐占全体的90%以上。排名紧随其后的网易云音乐在版权音乐掩盖量级上,与之相差20%左右。以虾米音乐为代表的阿里音乐全体版权音乐的份额虽占比不到20%,但紧握有滚石、信任、寰亚等独家版权署理。但是,合约总有到期的一天,历经风雨洗刷,当用户的网易云音乐歌单开端渐渐变灰。那是一种注册会员都无法解救的苍白无力感,这缘起于腾讯和阿里如胶如漆般的“闪恋”。
上一年9月12日,
腾讯音乐把数量为百万级以上的曲库优质音乐版权资源转授给阿里音乐
,从网易云那里夺走BIGBANG、周杰伦、李宇春、蔡依林、TFBOYS、苏打绿等歌手。作为回馈,阿里音乐将独家署理的滚石、华研、信任、寰亚等音乐版权转授给腾讯音乐,包括五月天、林宥嘉、田馥甄、李宗盛等歌手的曲目。事实上,网易云音乐早在2015年10月便与腾讯签订了国内首个转授权协议,取得 150 万首歌曲的版权,但这却摆脱不了受制于人的宿命。2年后,
腾讯公司向网易云音乐提起侵权诉讼
,单方面间断了转授权协作,网易云音乐被逼下架了曲库中1%的歌曲。在此之前的一个月,网易云音乐还在尽心竭力在与腾讯音乐进行版权转授的洽谈,企图抢救那些被逼下架的歌曲,怎奈腾讯心有所属,向阿里音乐抛出“爱的橄榄枝”。
君子报仇十年不晚,网易云音乐不得不咽下这口恶气,挑选了隐忍。
心碎的不只是用户,网易云音乐也在一旁黯然神伤。丁磊一边为抵抗独家版权做了“形象代言”,另一边也在独家版权方面不松手。好像当版权成为了职业壁垒,任何做法都是一种“存在,即合理”。
走运的是,国家版权局及时呈现,初次着重购买音乐版权应当遵从公平合理准则、契合商场规律和世界惯例,不得哄抬价格、恶性竞价,防止收购独家版权。就此,多年的版权争斗被叫停。

2月9日,在国家版权局协调下,
腾讯音乐与网易云音乐就音乐版权协作事宜到达共同
,将彼此授权音乐作品,到达各自独家音乐作品数量的99%以上,并将进行音乐版权的长时间协作。好在工作没有做绝,剩下近1%的曲库内容,或许让腾讯仍留有压箱底的中心曲目。从版权之争到流量之争,用户的痛点好像一向都是:没有哪一款App可以满意我的悉数听歌需求。有些人挑选了退让,在多款音乐App之间来回切换,而有些人需求则没有那么旺盛,一再权衡下,挑选了心中最佳的那款App。

由极光大数据发布的《2017年移动互联网职业盘点App榜单》显现,到上一年12月,酷狗音乐、QQ音乐别离以32.10%和24.91%的商场浸透率位居音乐榜冠亚军,远高于网易云音乐的9.15%。比照DAU,酷狗音乐、QQ音乐别离以7690万和5962万的数字摇摇领先于网易云音乐的1618万。
在版权交换的建议出台之前,据我国音乐财经网计算,腾讯音乐现已与超越200家数字音乐版权方到达协作协议,正版曲库高达1700万首。而网易云音乐在 2016 年 7 月的发布会上表明,曲库中有超越 1000 万首歌曲。
彼时,有人站出来喊话,论调基本是“云音乐融资才7.5亿,够买什么版权”。但是,没有不透风的墙,这番言语传到网易云音乐副总裁丁博耳中,马上被反怼回去:“
七亿五千万融资
,不代表咱们可以花的钱只有这七亿五千万。”弦外之音,网易云音乐不差钱,这也是后来网易云音乐为何决断购买华研世界2000首版权歌曲,不失为一次有钱固执的表现。或许,曲库量级的多寡是这场战争的胜败要害,在几家在线音乐渠道中,网易云音乐手握的版权数量的确不占优势。可仍是有那么一群自诩为文艺青年的人,更垂青App的全体基调。他们习气运用的网易云音乐,让赵雷带他们去《成都》,听陈鸿宇灌注的《抱负三旬》,抽上宋冬野递上的那只《兰州》……
这些云音乐的忠粉驻扎在“云村”,也是他们对网易云音乐的爱称。其一向以音乐为根底做挑选,而不是以演员为IP做挑选。每日个性化引荐歌曲可以进行精确的场景化引荐,而在乐评、歌单、UGC和共享功用则营建了浓郁的音乐气氛,构建起“音乐+交际”的巨大音乐社区,这些终究都将转化为用户粘性和用户留存。从QuestMobile发布的《2017年我国移动互联网年度报告》来看,网易云音乐30日留存率位居职业榜首,用户根底和用户忠诚度极高。

此外,网易云音乐也一向在扶持原创音乐人的入驻,推出“石头方案”,以多种方法协助他们取得更多曝光和音乐收益。再经过分层运营的手法,把产品从小众化面向年代激流。
上一年11月中旬,网易云音乐宣告用户数量打破4亿。它一边复盘曩昔一年的崎岖,一边用年度听歌报告给用户灌下新年榜首碗鸡汤,靠情怀霸占了朋友圈,做得一手好营销。关于网易云音乐来讲,这不过是小试牛刀算了。
现在,在国家版权局的活跃引导和推进下,虽然眼前有腾讯音乐这座大山需求跨越,但许多版权利好,让网易云音乐有了更多发挥拳脚的时机完成弯道超车。当99%以上的曲库内容近乎相一起,信任网易云音乐会给出用户一个值得具有它的理由。